Skip to main content
Skip table of contents

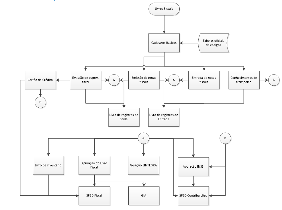
1. Fluxo de processos

image-20241105-131908.png

JavaScript errors detected

Please note, these errors can depend on your browser setup.

If this problem persists, please contact our support.